GOW

GOW

domingo, 29 de janeiro de 2023

Cellebrite Premium

Cellebrite Premium é o software israelense que a polícia federal brasileira usou para acessar e extrair informações de celulares de suspeitos.

Celebrite Premium é um conjunto de hardware e software capaz de desbloquear e extrair dados de uma vasta gama de dispositivos Android e Ios, como smartphones e tablets, incluindo até mesmo as últimas versões do Iphone. E empresa afirma ser capaz de obter muito mais dados do que métodos de extração tradicionais que existem por aí.

Hoje em dia, as pessoas já estão bem acostumadas com o celular. E fazer uso de recursos básicos como apagar um arquivo ou informação da tela do aparelho através da opção excluir (a famosa lixeirinha) não é mais novidade para ninguém.

Entretanto, o que as pessoas não sabem é que, não é porque você não está mais enxergando a informação apagada na sua tela, ou lá da pastinha do seu aparelho, que ela realmente foi destruída.

Os softwares em geral, como os sistemas operacionais ou até mesmo aquele programa que você gosta, podem implementar maneiras próprias e diferentes para resolver o que fazer com aquele dado que é apagado pelo usuário. Isso quer dizer que ele pode ser simplesmente ocultado internamente, mas continuar lá, à espera, talvez, de uma limpeza agendada no aparelho ou quem sabe de uma segunda confirmação de exclusão.

Que tal você mesmo dar manutenção em celulares de última geração? Saiba tudo clicando aqui!

Imagine a seguinte situação: uma pessoa decide eliminar parte do conteúdo de um livro bem grande, e ao invés de arrancar a parte desejada fisicamente, ela simplesmente vai ao sumário e risca as páginas que trazem o conteúdo em questão. Então, uma pessoa não consegue mais encontrar o conteúdo pelo sumário, mas ele ainda está lá. Embora esta seja uma comparação bem simplista, é mais ou menos assim que acontece quando você exclui um dado do seu aparelho.

Muitas vezes, até mesmo quando o usuário confirma que quer pagar o dado, ele continua lá, aguardando ser substituído por outra informação. E não se engane: mesmo que o dispositivo seja formatado, a informação pode continuar lá armazenada. E isso vale para HD’s de computador, armazenamento em celulares e vários dispositivos semelhantes. Isso acontece porque o dado fica aguardando ser substituído. Em outras palavras: uma informação só poderia ser realmente apagada se o disco rígido em questão fosse formatado e a seguir preenchido com informações novas. Sinistro, né! Ah sim, claro que existem formas avançadas de apagar de fato as informações. Mas isso é conteúdo para outro vídeo.

Bom, mas e o Cellebrite Premium? Pois é! Essa solução conseguiu reaver conversas de cerca de um mês antes do crime de 11 celulares que foram apreendidos e periciados pela polícia, mesmo após alguns deles terem sido jogados pela janela pelos suspeitos.

Bem, já houve casos em que especialistas conseguiram reaver dados de HD’s literalmente derretidos, como aconteceu em 2003 com o ônibus espacial Columbia, que se desintegrou durante a reentrada na atmosfera terrestre. Olha que estamos falando de uma tecnologia de quase 20 atrás, então, reaver dados de celulares jogados pela janela não deve ser assim tão difícil para a Cellebrite Premium.

E aí, ficou interessado nos serviços da Cellebritte? Então conta aí para a gente nos comentários o que você faria se tivesse um equipamento desses à sua disposição. Pois é, o problema é que infelizmente, eles só atendem entidades policiais, de forma que eu ou você não podemos fazer uso dessa tecnologia. Mas a boa notícia é que o sistema foi adquirido pela polícia brasileira, de forma que certamente novos crimes serão desvendados por ela.

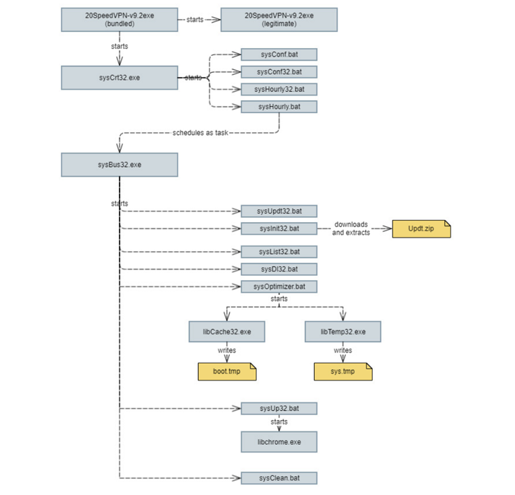
Beware: Tainted VPNs Being Used to Spread EyeSpy Surveillanceware

 Tainted VPN installers are being used to deliver a piece of surveillanceware dubbed EyeSpy as part of a malware campaign that started in May 2022.

It uses "components of SecondEye – a legitimate monitoring application – to spy on users of 20Speed VPN, an Iranian-based VPN service, via trojanized installers," Bitdefender said in an analysis.

A majority of the infections are said to originate in Iran, with smaller detections in Germany and the U.S., the Romanian cybersecurity firm added.

SecondEye, according to snapshots captured via the Internet Archive, claims to be a commercial monitoring software that can work as a "parental control system or as an online watchdog." As of November 2021, it's offered for sale anywhere between $99 to $200.

It comes with a wide range of features that allows it to take screenshots, record microphone, log keystrokes, gather files and saved passwords from web browsers, and remotely control the machines to run arbitrary commands.

SecondEye previously came under the radar in August 2022, when Blackpoint Cyber revealed the use of its spyware modules and infrastructure for data and payload storage by unknown threat actors. The initial access mechanism used in these incidents is currently unknown.

Bogdan Botezatu, director of threat research and reporting at Bitdefender, told The Hacker News that despite the use of the same spyware components, there is not enough evidence to connect the two sets of activities to a single campaign.

EyeSpy Surveillanceware

The latest attack chain begins when an unsuspecting user downloads a malicious executable from 20Speed VPN's website, indicating two plausible scenarios: Either that the its servers were breached to host the spyware or it's a deliberate attempt to spy on individuals who might download VPN apps to bypass internet blackouts in the country.

Once installed, the legitimate VPN service is launched, while also stealthily kicking off a train of nefarious activities in the background so as to establish persistence and download next-stage payloads for harvesting personal data from the host.

"EyeSpy has the ability to fully compromise online privacy via keylogging and stealing of sensitive information, such as documents, images, crypto wallets, and passwords," Bitdefender researcher Janos Gergo Szeles said. "This can lead to complete account takeovers, identity theft and financial loss."

Kanon de Gêmeos


 

sábado, 28 de janeiro de 2023

DBZ AMV: So Cold [Breaking Benjamin]


 

PANTERA - 10s - Broly DBZ

Broly é um Saiyajin que aparece pela primeira vez no filme Dragon Ball Z: O Poder Invencível. Ele é o último dos Lendários Super Saiyajins que aparecem a cada mil anos.

Visão Geral

Aparência

Broly é um Saiyajin com pele clara, olhos escuros, cabelo longo e espetado chegando até suas costas. Como adulto Broly é bem alto, magro mas musculoso. Ele usa uma coroa com uma jóia azul que seu pai Paragas usa para o impedir de se transformar em um Lendário Super Saiyajin. Em adição da coroa, Broly usa um colar dourado, botas, e um cinto que tem jóias azuis como sua coroa. O resto de suas roupas consiste de calças brancas e uma faixa vermelha similar à usada por Kibito.

Como um Super Saiyajin enquanto usa a coroa, o cabelo de Broly fica azul neon com um pouco de roxo. Como Super Saiyajin sem a coroa, seu cabelo tem a cor dourada normal da forma. Como Lendário Super Saiyajin, o cabelo de Broly retêm a cor dourada do Super Saiyajin normal enquanto ganha um leve tom verde. Em adição, os músculos de Broly aumentam para níveis extremos e sua altura aumenta em vários centímetros. Suas pupilas também desaparecem.

Na forma Lendária, o sangue de Broly parece se transformar numa cor verde escura. A primeira vez que é vista nesta cor é no primeiro filme, quando Goku o fere mortalmente com um soco no peito, na qual sangue verde brilhante saiu. A segunda vez é no segundo filme, após Broly ser lançado no sol, seu coração explode de seu peito, causando sangue verde sair da ferida em seu corpo, antes de explodir. No começo do segundo filme, porém, Broly é visto com sangue vermelho.

Personalidade



Quando visto pela primeira vez, Broly é visto como um dócil e fraco Saiyajin. Porém, Broly tem uma natureza típica Saiyajin que ele adora batalha e destruição. Broly nasceu com o poder de luta de 10 mil, o que fez ele mais maníaco conforme ele cresceu; essencialmente, o poder que ele tem, e também os eventos traumáticos de seu nascimento, o fez ficar louco. Numa tentativa de controlar seu comportamento, Paragas usa um equipamento para parar o temperamento de Broly.

Quando se livra do controle de Paragas, a natureza Saiyajin de Broly fica dominante. Ele deseja uma boa luta com um oponente e ama destruir coisas, visto quando ele destrói Planeta Shamo. Ele também clama que se ninguém lutar com ele, ele destruirá o planeta, mostrando seu desejo por lutas. Quando se transforma totalmente num Lendário Super Saiyajin; Piccolo o chama de monstro, para o qual Broly responde que ele não é um monstro, mas sim o demônio. É sugerido que embora Broly tenha ficado louco com seu poder e as circunstâncias de seu nascimento, Broly tem alguma sanidade; e isso o faz um personagem trágico. Embora tenha uma aparência maníaca, Broly também mostra alguma inteligência enquanto Lendário Super Saiyajin: ele vê a mentira de Paragas quando ele diz que estava preparando para escapar do Novo Planeta Vegeta e Paragas estava usando uma nave de uma pessoa; ele logo o mata. Ele também deduziu o plano de Paragas de deixá-lo morrer na colisão do planeta com o Cometa Camori.

O traço mais definido de Broly é seu ódio intenso por Goku. Quando ambos eram recém nascidos, o choro incessante de Goku irritou grandemente Broly, criando o ódio que iria crescer subconscientemente durante sua vida e que iria aparecer novamente quando visse Goku. Quando está controlado, e depois quando sua insanidade toma conta, ele sempre grita o nome Saiyajin de Goku, "Kakarotto", num jeito exclamatório.

Transformações

Durante o primeiro surto psicótico de Broly na qual ele persegue Goku, ele se transforma em Super Saiyajin, porém sua aparência é diferente devido à sua coroa que controla sua mente. Nesta forma controlada, os músculos de Broly aumentam levemente, seu cabelo assume um tom azul neon com um tom roxo, e seu pigmento de pele é bronzeado, adicionalmente, ele não ganha tanto poder quanto ele teria se tivesse transformado em sua forma verdadeira. Em O Retorno do Guerreiro Lendário, a transformação regular de Super Saiyajin aparece pela primeira vez.



Em ambas versões desta forma, Broly nem reage a ataques. Isto é visto primeiramente quando ele ataca Goku e não reage a nada que Goku faz para ele. Isso é evidente especialmente quando Goku chuta a face de Broly, levemente fazendo-o sangrar, simplesmente para Broly não reagir ao ataque e lamber o sangue da sua boca. Esta não-reação reaparece quando Vegeta Super Saiyajin lhe dá um chute diretamente no pescoço seguindo de um poderoso raio de energia nas costas de Broly, que não há efeito algum. Também, como é visto na forma regular de Super Saiyajin Broly, ele é forte o suficiente para derrotar Goten e Trunks como Super Saiyajins sem muito esforço, evidente quando ele facilmente golpeia Goten e Trunks para fora de suas transformações em um ponto na batalha.

Lendário Super Saiyajin




Como o Lendário Super Saiyajin, a força e velocidade de Broly são extraordinariamente maiores que qualquer Super Saiyajin mostrado anteriormente. A altura de Broly e sua massa muscular também aumentam grandemente após transformar; durante sua transformação, sua pele se racha e revela energia verde em seu corpo. Seu poder de luta também aumenta em várias ocasiões através do filme, mas é desconhecido se é causado pela forma ou se é simplesmente Broly aumentando seu poder. Adicionalmente, as íris e pupilas em seus olhos desaparecem, e seu cabelo muda para uma cor verde clara.

Esta forma é uma que é única a Broly devido a ser um poder natural de nascimento. Já que seu poder nesta forma é tão vasto, Broly recebe ataques extremamente poderosos sem nem reagir, como quando recebe um Kamehameha de frente. Broly também mostra sua força destruindo Planeta Shamo com uma simples esfera de energia. A efetividade da forma é mostrada em força total quando ele luta com dois Super Saiyajins Poder Total, dois Super Saiyajins, e um Super Namekuseijin todos ao mesmo tempo e ficando em controle durante toda a luta, com seus oponentes nem conseguindo o machucar. Não é até Goku usar um ataque com todo o ki de Gohan, Piccolo, Trunks e Vegeta que Broly é derrotado pela primeira vez nesta forma.

Ele reaparece na Terra durante O Retorno do Guerreiro Lendário, onde Gohan quase não consegue lutar contra o Lendário Super Saiyajin. Em sua transformação Super Saiyajin 2, Gohan consegue infligir algum dano a Broly, mas não o suficiente para o derrotar. Durante a batalha, Broly mostra que é capaz de sobreviver a lava como Lendário Super Saiyajin, como quando ele sai de uma poça de lava logo após Gohan o enganar a cair nela em um último recurso em derrotá-lo.

Super Saiyajin 2

Artigo principal: Super Saiyajin 2



Broly é capaz de usar a forma Super Saiyajin 2 no jogo de cartas Dragon Ball Kai: Miracle Battle Card. A aparência da forma é similar à de Lendário Super Saiyajin, exceto que seu cabelo fica um pouco mais espetado.

Super Saiyajin 3


Broly consegue a transformação Super Saiyajin 3 na série Raging BlastDragon Ball Z: Dragon Battlers, e Dragon Ball Heroes. O visual da forma é como a forma Lendária de Broly. Ele tem massa muscular bem grande, olhos sem pupilas, pele pálida, e um cabelo amarelo esverdeado (verde escuro em Raging Blast 2). Adicionalmente, Broly não tem sobrancelhas nesta forma, e tem o cabelo longo de Super Saiyajin 3. A forma de Broly é referida como Lendário Super Saiyajin 3 em um dos trailers de Raging Blast, na qual Goku exclama "Densetsu Supa Saiya-jin Suri!" (que traduz para "Lendário Super Saiyajin 3!"). Porém, ele é referido apenas como "Broly Super Saiyajin 3" no jogo.

Rei da Destruição Broly

Artigos principais: Controle Mental de BabidiLendário Super Saiyajin, e Super Saiyajin 3



Rei da Destruição Broly como Super Saiyajin 3 é um personagem jogável em Dragon Ball Heroes, aparecendo pela primeira vez em Jaaku Mission 5. Rei da Destruição Broly como Lendário Super Saiyajin aparece pela primeira vez em Jaaku Mission 7. Ele é Broly sendo controlado pelo Controle Mental de Babidi, e é portanto um Majin.

Oozaru

No trailer animado JM7, Shenlong de Fumaça Negra transforma Broly nas formas Oozaru, começando com a forma regular, para fazê-lo se transformar em Super Saiyajin 4.

Oozaru Dourado



No trailer animado JM7, Shenlong de Fumaça Negra transforma Broly nas formas Oozaru, para fazê-lo se transformar em Super Saiyajin 4. Em JM7 Broly Oozaru Dourado é um personagem jogável em Dragon Ball Heroes.

Super Saiyajin 4


Broly pode usar a transformação Super Saiyajin 4 em Dragon Ball Heroes, ele aparece pela primeira vez em Jaaku Mission 7. Como visto no trailer animado JM7, Broly consegue esta forma com a ajuda de Shenlong de Fumaça Negra. Em Dragon Ball Heroes: Victory Mission, a aparição de Broly Super Saiyajin 4 é sempre acompanhada por uma tempestade de raios e chuva.

Poder Total



Broly aparece como um Super Saiyajin 4 Poder Total durante a Saga Ataque ao Portal do Inferno. Após sair pelo portal caos, ele derrota facilmente os líderes do Exército Negro e enfrenta a Patrulha do Tempo, mas é derrotado. Sua aparência é similar à sua forma Super Saiyajin 4 normal, mas com uma cicatriz no peito e grandes veias aparecendo em seu corpo, simbolizando que ele está mais forte do que antes. Ele aparece pela primeira vez na God Mission 5.

Broly God

Na atração Dragon Ball Z: The Real 4-D Super Torneio de Artes Marciais, Broly ataca o torneio em sua forma God. Sua aparência nesta forma é similar à sua forma Super Saiyajin 3, mas uma parte de seu cabelo cai na frente de seus ombros. Nesta forma ele possui força o suficiente para derrotar Goku e Vegeta como Super Saiyajin Azul, mas é derrotado quando Goku usa a God Fusion e se funde com a audiência do torneio.

Formas possuídas ou impuras

Modo Vilão



Artigo principal: Modo Vilão
Broly é controlado e seus poderes são aumentados por Demigra em uma missão paralela. O estado possuído pelo Deus Demônio também aparece como uma forma jogável desbloqueável em Xenoverse, mas ela não contém o Modo Vilão que o Broly não-jogável possui.

Supervilão

Em , graças à Towa, Broly ganha a habilidade de diminuir sua energia vital e usar a transformação Supervilão. Ele faz isso quando é mandado para interferir na batalha entre Ultimate Gohan e Super Boo, e é dito que esta forma aumenta tanto o poder de Broly, que a força combinada de Broly Supervilão e Super Boo seria muito para Gohan derrotar sozinho.

Fusões

Karoly

Artigo principal: EX-Fusão
Karoly é a EX-Fusão entre Broly e Goku. Esta fusão aparece apenas em Dragon Ball Fusions.

Karoly Black

Karoly Black é a EX-Fusão entre Broly e Goku Black, que aparece apenas em Dragon Ball Fusions.